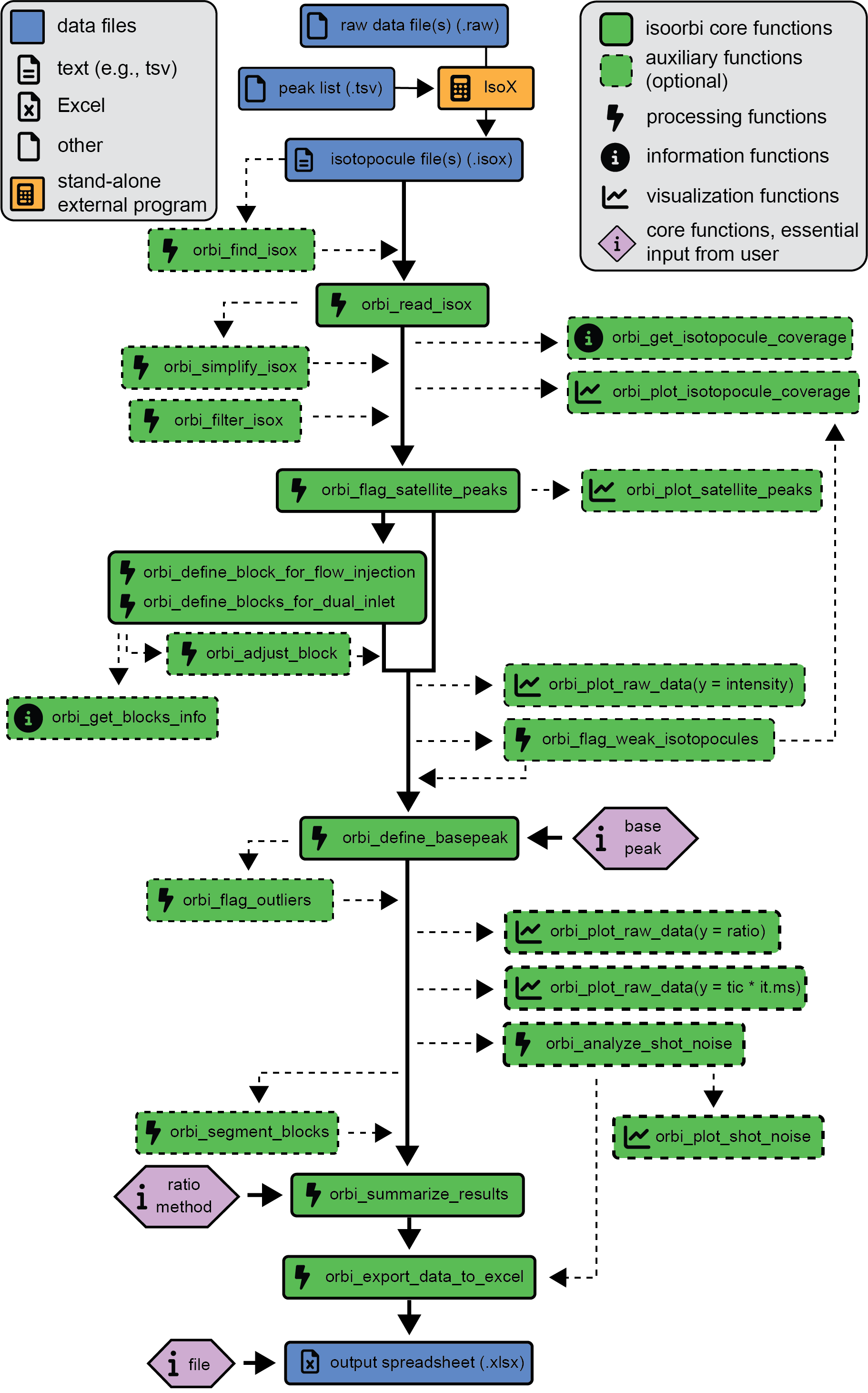
The goal of the isoorbi R package is to help you process isotopocule
measurements from an Orbitrap Isotope Solutions mass
spectrometer. It expects .isox files created by IsoX as
input.
You can install the current CRAN version of isoorbi
with:
install.packages("isoorbi")To use the latest updates, you can install the development version of
isoorbi from GitHub
with:
if(!requireNamespace("devtools", quietly = TRUE)) install.packages("devtools")
devtools::install_github("isoverse/isoorbi")library(isoorbi)
system.file(package = "isoorbi", "extdata", "testfile_flow.isox") |>
orbi_read_isox() |>
orbi_flag_satellite_peaks() |>
orbi_define_basepeak(basepeak_def = "M0")|>
orbi_summarize_results(ratio_method = "sum") |>
orbi_export_data_to_excel(file = "data_summary.xlsx")
If you encounter a bug, please file an issue with a minimal reproducible example on GitHub.
For questions and other discussion, please use the isoorbi slack workspace.